
| 月 | 日(曜日) | 活動 内容 | 場所 | 活動記録内容 | 備考 |
|---|---|---|---|---|---|
| 1月 | 7日消印日 | SAS事務局だより発送 | 画像⇒1 | ||
| 10日 | 1月例会 | 毎日新聞社 2F会議室 | |||
| 13日 | 第9回星空観望会 | 鍋島中学校 | 約100名 | ||
| 2月 | 3,4日 | 新年会 | 唐津 「城内閣」 | 天候不順で60cm反射での観望出来ず | |
| 7日消印日 | SAS事務局だより発送 | 画像⇒1 | |||
| 14日 | 2月例会 | 毎日新聞社 2F会議室 | |||
| 3月 | 20日消印日 | SAS事務局だより発送 | 画像⇒1 | ||
| 14日 | 3月例会 | 毎日新聞社 2F会議室 | 資料⇒1 | ||
| 30日 | おうし座18番星の接星観測会 | 福富の国道444号沿線 | |||
| 4月 | 8日 (日) | 総会の開催 | 日本火災海上保険4F会議室 | ||
| 不詳 | SAS事務局だより発送 | 画像⇒1、2、3 | |||
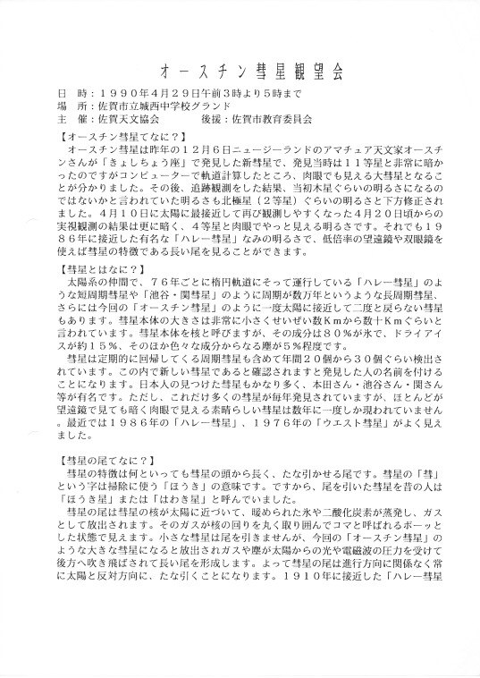
| 22日 | オースチン彗星観測会 | 牛津町(空山)、吉野ヶ里、牛尾梅林 | 写真撮影 | ||
| 25日 | 観望会 最終打ち合わせ | 毎日新聞社 2F会議室 | |||
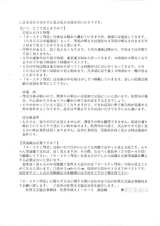
| 29日 | オースチン彗星観測会 | 城西中学校 | 後援:佐賀市教育員会 約250名 | 資料→1,2 | |
| 5月 | 9日(水) | 5月例会 | 毎日新聞社 2F会議室 | ||
| 10日消印日 | SAS事務局だより発送 | 画像⇒1 | |||
| 19日 | オースチン彗星観測会 | 旧西与賀小学校跡地 | 後援:佐賀市教育員会 約100名 | ||
| 26、27日 | 協会観測会 | 小城八丁ダム湖畔、天山駐車場 | |||
| 6月 | 不詳 | SAS事務局だより発送 | 画像⇒1 | ||
| 11日 | 観望会 | 北山少年自然の家 | 巨勢小 150名 | ||
| 13日(水) | 6月例会 | 毎日新聞社 2F会議室 | |||
| 7月 | 8日消印日 | SAS事務局だより発送 | 画像⇒1 | ||
| 11日(水) | 7月例会 | 毎日新聞社 2F会議室 | |||
| 15日 | 資料 | 観望会スケジュール資料→1、2 | |||
| 21,22日 | 星空キャンプ開催 | 小城:晴田小学校川内分校 | 小城町教育委員会 約150名 | 資料→1 | |
| 24日(火) | 観望会 | 川上 下田キャンプ場 | ボーイスカウト 約30名 | 内川、渋谷、近藤、副島 | |
| 25日(水) | 観望会 | 黒髪少年自然の家 | 東与賀教育員会 小中学生 約50名 | 園田、山口、岩本、松林 | |
| 観望会 | 小城:晴田小学校川内分校 | 町民 約100名 | 副島ヒ、小柳、北島、永渕、伊藤 | ||
| 26日(木) | 観望会 | 佐志小学校グランド | 佐志小5年生 約200名 | 内川、岩本、北島、伊藤、中村、副島、渋谷、松林、山口 | |
| 27日(金) | 観望会 | 金立小 | 内川、渋谷、山口、伊藤、副島 | ||
| 29日(日) | 観望会 | 三日月町野外研修センター | 三日月地区子供会 約100名 | 北島、小柳、副島ツ、山口、岩本、近藤、渋谷 | |
| 8月 | 4日消印日 | SAS事務局だより発送 | 画像⇒1 | ||
| 8日 | 8月例会 | 毎日新聞社 2F会議室 | |||
| 9日 | 協会観望会 | 作礼山8合目キャンプ場 | 松浦農協青年部 | ||
| 17日 | 環境庁 スターウォッチング | 金立いこいの広場 | |||
| 18,19日 | 第3回 九州スターフェスタ | 熊本県 清和村井無田高原 | 北島、渋谷、副島ツ | ||
| 22日 | 観望会 | 多久中央中学校 | 多久市教育委員会 約100名 | ||
| 24日 | 佐賀コスモファンタジー | 佐賀市庁舎屋上 | 佐賀市教育委員会 市民 約400名 | 園田、松林、北島、小柳、近藤、渋谷、副島、中村、永渕、八谷、深町、山口、岩本、副島ツ、江頭 資料→1、2、3、4、5、6、7 | |
| 26日 | 観望会 | 勧興小学校グランド | 5年生 | ||
| 27日 | 芦刈スターウォッチング | 芦刈中学校 | 芦刈町教育委員会 町民 約200名 | 松林 | |
| 28日 | ビーバースカウト観望会 | 願正寺 | 約30名 | ||
| 9月 | 1日消印日 | SAS事務局だより発送 | 画像⇒1 | ||
| 12日 | 9月例会 | 毎日新聞社 2F会議室 | |||
| 14日 | 協会 観測会 | 八丁ダム湖畔 | |||
| 22日 | 観望会 | 兵庫小学校 | 6年生 約80名 | ||
| 23,24日 | アストラプラザin岡山 | 岡山県 美星町 | 副島、岩本 集合写真→1 | ||
| 不詳 | 91年アストロプラザ佐賀開催決定案内 | 画像⇒1、2 | |||
| 10月 | 4日消印日 | SAS事務局だより発送 | 画像⇒1 | ||
| 9日 | 10月例会 | 八丁ダムカルチャーセンター | 秋の星空観測&焼肉パーティー | ||
| 13,14 | ファミリーDE北山 | 北山少年自然の家 | 約100名 | ||
| 20日 | 協会 観測会 | ||||
| 24日 | 観望会 | 北山少年自然の家 | 福富中 約90名 | ||
| 27日 | 観望会 | 有田中部小学校グランド | 有田町内の児童、PTA会員 約400名 | 資料→1 | |
| 11月 | 10日消印日 | SAS事務局だより発送 | 画像⇒1 | ||
| 14日(水) | 11月例会 | 毎日新聞社 2F会議室 | |||
| 17日 | 観望会 | 黒髪少年自然の家 | 60名 | ||
| しし座流星群観測会 | 八丁ダム湖畔 | ||||
| 23日 | 秋の市民 観望会 | 昭栄中学校 | 共催:佐賀西高、北高校地学部 約80名 | 資料→1 | |
| 12月 | 8日消印日 | SAS事務局だより発送 | 画像⇒1 | ||
| 12日(水) | 12月例会 | 毎日新聞社 2F会議室 | |||
| 15日 | 協会 観測会 | 八丁ダム湖畔 | |||
1990年の活動記録